Predictive & Proactive Interventions

Overview

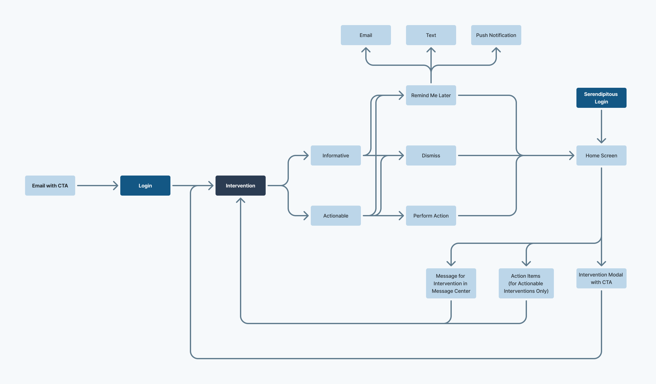
This project uses predictive call technology to proactively engage health insurance members and reduce call center volume by encouraging digital self-service. Interventions fall into three types – informative, actionable, and inform + educate—and are delivered through multiple channels: email (with CTA linking to the app), in-app modals upon login, the message center, and the home screen’s “Action Items” area.

Outcome

Within six months, the company achieved 92% digital containment and saved $7.9M by reducing call center volume.

Experience Strategy

Problem Statement

Currently, interventions are sent via email and SMS, linking users to the digital platform without guidance. This leads to confusion, incomplete tasks, increased support calls, and reduced digital engagement. These calls not only raise operational costs but also break the digital experience, hindering our ability to proactively support users and undermining user trust.

Why It Matters

Without a clear path to resolution, users are left to figure things out on their own. This fragmented journey results in frustration, lower task completion, and higher reliance on phone support – impacting both user satisfaction and operational efficiency.

Vision

To improve digital containment and task completion, we aimed to design intuitive, actionable interventions that guide users clearly through what needs to be done, minimizing the need for support calls and maximizing digital engagement.

Intervention Framework

  1. Informative – FYI-only; no action required. Educates the user.

  2. Actionable – Requires user action. Prioritizes ease and clarity. Automate resolution when possible.

  3. Inform + Educate – Combines the above. Offers future-focused guidance to enhance benefits use.

Testing & Iteration

We conducted two rounds of moderated usability testing (5 users each) and an unmoderated study with 200 participants.

  • Round 1: Users were introduced to interventions via email and asked to complete tasks using a native app prototype.

  • Round 2: Interventions were encountered organically within the app.

Insights from both studies informed iterative improvements to design and content, enhancing clarity, usability, and engagement.